原文轉自病理柳葉刀
軟組織和骨腫瘤的分子病理學發展十分迅速,不僅在傳統的診斷和鑒別診斷中起了十分重要的作用,在指導臨床制定軟組織和骨腫瘤治療策略和預測腫瘤生物學行為等方面也發揮着重要的角色。另一方面,基於分子異常的新病種報道也在不斷湧現,腫瘤分類的基礎正在從形態學分類轉向分子分類。中華醫學會病理分會骨和軟組織疾病學組、中國抗癌協會腫瘤病理專業委員會骨與軟組織疾病學組和中國抗癌協會肉瘤專業委員會病理學組組織專家編寫第一版《軟組織和骨腫瘤分子病理學檢測專家共識(2019年版)》,並在以後的版本中不斷加以修訂和更新,旨在規範分子病理學檢測在軟組織腫瘤領域內的應用。
1.分子病理學檢測在軟組織和骨腫瘤應用中的注意事項
開展分子病理學檢測時應注意以下幾個問題:(1)分子病理室的總體要求(包括實驗室的區域設置、開展的檢測項目和應用的試劑、檢測人員/數據分析人員/報告簽署醫師等人員的資質等)應參考相應的管理辦法、工作導則、指南和共識[1-4];(2)從事臨床基因擴增檢驗的分子病理實驗室需通過臨床基因擴增檢驗實驗室技術審核。從事臨床基因擴增檢驗實驗技術人員需經過臨床基因擴增檢驗實驗技術人員上崗培訓;(3)分子病理室應具有嚴格的室內質控措施,定期參加室間質評,並有持續的質量保證和改進計劃;(4)當分子病理學檢測結果與臨床病理診斷嚴重不符時,尤其是檢測結果與臨床治療密切相關時,需仔細分析原因,必要時重複檢測,或請其他有資質的單位複查。
2.軟組織和骨腫瘤常用的分子病理學檢測方法
常用的分子病理學檢測方法為熒光原位雜交(fluorescence in situ hybridization,FISH),其次為聚合酶鏈反應(polymerase chain reaction,PCR)和一代測序(Sanger 測序)。新的檢測技術包括二代測序(next-generation sequencing, NGS)等目前開展尚有限。
2.1 FISH檢測
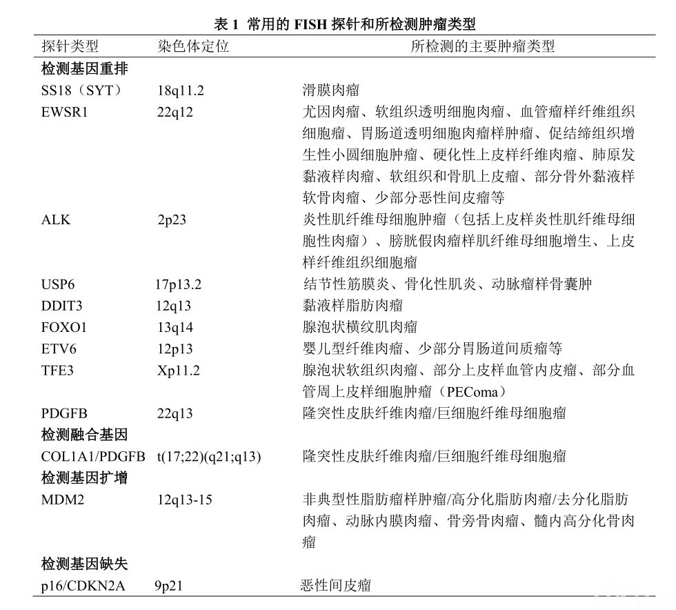
軟組織和骨腫瘤FISH檢測最常用的探針是α-衛星DNA探針和位點特異性(或基因特異性)DNA探針。在實際工作中所使用的探針絕大多數均為斷裂-分離探針(break-apart probe),檢測某種基因是否有易位或重排(表1,表2),但不能判定其伴侶基因。理想情況下採用融合探針(fusion probe)可以幫助確定具體的基因融合類型,但一些腫瘤擁有多個伴侶基因,部分伴侶基因發生頻率低,如均採用融合探針檢測則成本高,並不適合常規開展。少數情況下,採用融合探針檢測融合基因優於採用斷裂-分離探針檢測基因重排,如檢測隆突性皮膚纖維肉瘤中的COL1A1-PDGFB融合基因時宜採用融合探針,另一種情況是當兩個融合基因位於同一染色體相鄰近區域時採用融合探針,如檢測BCOR重排肉瘤中的BCOR-CCNB3融合基因。同一伴侶基因位於不同染色體時可採用三色探針,如檢測CIC重排肉瘤中的CIC-DUX4融合基因。
對FISH檢測結果要注意辯證分析,因一些不同類型的腫瘤均可涉及同一基因易位(如EWSR1基因和FUS基因等),或共享相同的融合基因(如EWSR1-CREB1融合基因),診斷時需要結合病理形態學和免疫組化等其他輔助檢查進行綜合研判。
多色FISH檢測如光譜核型分析(spectral karyotyping,SKY)、多色FISH(M-FISH)和複合二重比FISH(COBRA-FISH)等,採用不同顏色的熒光染色,標記全部染色體,可在一個雜交實驗中展現整個染色體組的複雜重組。這些檢測方法主要應用於研究性工作。
2.2 逆轉錄 聚合酶鏈式反應(reverse transcription-polymerase chain reaction, RT-PCR )可與FISH配伍,主要用於確定融合基因的具體類型,並可通過DNA測序確定具體的融合位點。建議國內從事軟組織腫瘤分子病理學檢測的單位,除開展FISH檢測外,也同時開展RT-PCR檢測技術。
需注意的是,RT-PCR以RNA為基礎,常因石蠟組織中提取的RNA質量差而失敗。此外,RT-PCR也以PCR為基礎,容易因PCR的交叉污染而出現假陽性。RT-PCR需設置兩種污染對照:一種為無RNA模板的對照(檢測PCR試劑的污染),另一種是無逆轉錄酶的對照(檢測患者RNA樣本污染)。有條件的單位可開展實時RT-PCR,減少交叉污染的危險性。
2.3 PCR和一代測序(Sanger測序)
主要用於檢測軟組織和骨腫瘤中的基因突變(表3)。RT-PCR產物通過測序,可確定基因融合點。
2.4 新的分子檢測技術
包括單核苷酸多態性陣列、基因表達微陣列分析、RNAseq、基於錨定多重PCR的靶向NGS和基於熒光的NanoString nCounter等,有助於發現軟組織腫瘤中新的基因異常,對軟組織肉瘤的分子診斷和潛在的靶向治療具有重要的價值,有條件的單位應積極開展。
2.5 其他檢測方法
顯色原位雜交(chromogenic in situ hybridization, CISH)可替代 FISH 法來檢測某些基因改變,但CISH方法中可被光學顯微鏡分辨的顏色種類非常有限,CISH應用側重於檢測數量的變化(例如非整倍體和擴增)。傳統的比較基因組雜交技術(comparative cenomic hybridization, CGH)和陣列CGH主要用於檢測基因獲得或缺失變化,不能檢測到平衡染色體易位,主要應用於研究性工作。
3.免疫組化標記檢測軟組織和骨腫瘤中的分子改變
根據軟組織和骨腫瘤中的分子改變或基因表達譜而研製的抗體有着一定的輔助診斷價值(表 4),如CD117和DOG1輔助診斷胃腸道間質瘤,ALK輔助診斷炎性肌纖維母細胞瘤,MUC4輔助診斷低度惡性纖維黏液樣肉瘤和硬化性上皮樣肉瘤等,但也有一些抗體並不特異,如 Fli1、TLE1、MDM2、SATB2和BCOR等,需注意辨證分析。
4.軟組織和骨腫瘤的分子檢測與靶向和免疫治療
目前能應用靶向或免疫治療的軟組織和骨腫瘤類型還十分有限,除了骨巨細胞瘤、胃腸道間質瘤和炎性肌纖維母細胞瘤等有限的幾種腫瘤以外,大多數尚處在臨床試驗中,但有着令人鼓舞的應用前景(表 5)。
《軟組織和骨腫瘤分子病理學檢測專家共識(2019年版)》編寫專家委員會
執筆者:張紅英 王堅
執筆統籌:王堅
顧問:朱雄增 范欽和 黃嘯原 蔣智銘 王瑞林
編寫專家委員會成員(按姓氏筆畫排列):丁嵐 丁宜 丁洋 力超 王立峰 王堅 王國平 王素英 王家耀 王朝夫 毛榮軍 石懷銀 石慧娟 白辰光 印洪林 馮振忠 曲利娟 朱振龍 劉春霞 劉秋雨 劉保安 劉綺穎 閆慶娜 湯顯斌 孫昆昆 孫柯 貢其星 李揚 李傳應 李海 李鋒 李道明 楊麗 楊桂芳 肖維華 吳勇軍 余宏宇 張仁亞 張紅英 張宏圖 張真真 張海芳 張惠箴 張雷 陸競艷 陳小岩 陳軍 陳麗榮 陳秀明 陳駿 武衛華 林旭勇 金亦 龐宗國 鄭雄偉 宗園媛 孟剛 趙志華 胡桂明 相磊 哈德提·別克米托夫 鍾定榮 段亞琦 侯剛 饒曉松 饒慧蘭 姜傑 袁傳濤 顧學文 徐如君 徐國蕊 徐鋼 徐瑾 郭冰沁 黃波 黃榕芳 梅開勇 閻曉初 蔣誼 蔣敏 韓安家 粟佔三 喻林 程虹 游淑源 路名芝 樊利芳 戴文斌
參考文獻
1.中華醫學會病理學分會,中國醫師協會病理科醫師分會,中國抗癌協會腫瘤病理專業委員會,等. 分子病理診斷實驗室建設指南(試行)[J].中華病理學雜誌,2015,44(6):369-371.
2.中華人民共和國衛生部. 醫療機構臨床基因擴增檢驗實驗室管理辦法[S].2010-12-06.
3.中華人民共和國衛生部. 腫瘤個體化治療檢測技術指南(試行)[S].2015-7-31.
4.《臨床分子病理實驗室二代基因測序檢測專家共識》編寫組. 臨床分子病理實驗室二代基因測序檢測專家共識 [J]. 中華病理學雜誌,2017,46(3):145-148.
5.Gupta R, Cooper WA, Selinger C, et al. Fluorescent in situ hybridization in surgical pathology practice [J]. Adv Anat Pathol,2018,25(4):223-237.
6.Fisher C. The diversity of soft tissue tumours with EWSR1 gene rearrangements: a review [J]. Histopathology,2014,64:134-150.
7.Mertens F, Tayebwa J. Evolving techniques for gene fusion detection in soft tissue tumours. Histopathology,2014,64(1):151-162.
8.Groisberg R, Roszik J, Conley A, et al. The role of next-generation sequencing in sarcomas: evolution from light microscope to molecular microscope [J]. Curr Oncol Rep,2017,19(12):78.
9.Szurian K, Kashofer K, Liegl-Atzwanger B. Role of next-generation sequencing as a 7 diagnostic tool for the evaluation of bone and soft-tissue tumors [J]. Pathobiology,2017,84(6):323-338.
10.Lam SW, Cleton-Jansen AM, Cleven AHG, et al. Molecular analysis of gene fusions in bone and soft tissue tumors by anchored multiplex PCR-based targeted next-generation sequencing [J]. J Mol Diagn, 2018,20(5):653-663.
11.Bovée JVMG. Molecular pathology of bone tumors: what have we learned and how does it affect daily practice [J]? Surg Pathol Clin,2017;10(3):xiii-xiv.
